Iklan 300x250

41 class diagram for atm

Working and description of the ATM can be explained with the help of the Use Case Diagram. We will understand about designing the use case diagram for the ATM system. Some scenarios of the system are as follows. Step-1: The user is authenticated when enters the plastic ATM card in a Bank ATM. ConceptDraw DIAGRAM diagramming software, enhanced and expanded with the ATM UML Diagrams solution, offers the full range of icons, templates and design elements needed to faithfully represent ATM and banking information system architecture using UML standards. The ATM UML Diagrams solution is useful for beginner and advanced users alike.

The class diagram defining the structure of the ATM system is depicted in Figure 1. It defines several classes: Card, Account, ATM, Transaction, Record, Deposit, and Withdrawal. The class Card owns two Integer attributes number and pin and is associated with the class Account, which owns two Integer attributes number and balance.

Class diagram for atm

Class diagram for atm

Download scientific diagram | Class diagram for the ATM example from publication: A Framework for Managing Consistency of Evolving UML Models | As the standard for object-oriented analysis and ... Bank ATM UML Use Case Diagram Examples. An automated teller machine (ATM) or the automatic banking machine (ABM) is a banking subsystem () that provides bank customers with access to financial transactions in a public space without the need for a cashier, clerk, or bank teller.Customer () uses bank ATM to Check Balances of his/her bank accounts, Deposit Funds, Withdraw Cash and/or Transfer ... need an assignment done in 3 days. dm me with your vouches, paypal only

Class diagram for atm. Shown below is the class diagram for the ATM system. The basic structure of theclass diagram arises from the responsibilities and relationships discovered whendoing the CRC cards and Interaction Diagrams. (If a class uses another classas a collaborator, or sends a message to an object of that class during anInteraction, then there must either be an association linking objects of those classes,or linking the "sending" class to an object which provides access to an object ofthe "receiving" ... Class Diagram: Class diagrams describe the static structure of a system, or how it is structured rather than how Withdraw Cash. Deposit Cash between objects. Here, is an example of Sequence diagram for withdrawing amount from ATM. DFD (Data Flow Diagram) of an ATM System consist of two levels of DFD. These levels are Level 0 DFD and Level 1 DFD. Both these levels are used for making the DFD of an ATM system. This level is also known as Context Level DFD. At this level, only the interacting inputs and outputs with a system are described. How to Create a Bank ATM Use Case Diagram. UML diagrams are often used in banking management for documenting a banking system. In particular, the interaction of bank customers with an automated teller machine (ATM) can be represented in a Use Case diagram. Before the software code for an ATM, or any other system design, is written, it is necessary to create a visual representation of any object-oriented processes.

Class diagramadalah sebuah bagian dari UML (Unified Modeling Language). Dimana class diagram ini menggambarkan visual dari struktur serta deskripsi dan hubungan antar class diagram tertentu. Dengan memodelkan class, atribut, dan objek disamping itu juga hubungan satu sama lain seperti pewarisan, containmet, asosiasi dan lainnya. This class diagram for ATM template can help you:- Map out the structure of a particular system. - Show relationships between objects. - Access the UML shape libraries. Open this template to view a detailed example of a class diagram for ATM that you can customize to your use case. Use this template. Use this template. It's fine that your son didn't know what a cervix is. That's why I'm here. I'll teach him. How on earth could I possibly be at fault of anything inappropriate? Your son is not going to pass my class if he doesn't know what the cervix, ovaries, fallopian tubes, uterus, and vaginal anatomy are. This is where he should learn this. The girls will need to understand the analogous structures in males. This is biology. I know I'm not the bad guy. I don't feel an ounce of guilt or regret. My departmen... The class diagram is one of the types of UML diagrams which is used to represent the static diagram by mapping the structure of the systems using classes, attributes, relations, and operations between the various objects.

Class Diagram for Bank ATM System. Use Creately’s easy online diagram editor to edit this diagram, collaborate with others and export results to multiple image formats. You can edit this template and create your own diagram. Creately diagrams can be exported and added to Word, PPT (powerpoint), Excel, Visio or any other document. 8 Jan 2022 — ATM MANAGEMENT SYSTEM CLASS DIAGRAM – is a designed diagram that shows the system's relationships and classes. This UML Class Diagram is ... What is Class Diagram? In software engineering, a class diagram in the Unified Modeling Language (UML) is a type of static structure diagram that describes the structure of a system by showing the system's classes, their attributes, operations (or methods), and the relationships among objects. Learn UML Faster, Better and Easier Before I start if this is the wrong sub please indicate which one this post should be in. I have a CS Degree and work in a position where I monitor the IT operations but also sometimes do development not becuase I'm asked to but love to code and streamlining processes. So a bit of context, the reason I'm asking this question. Where I work is essentially a software company that has one project that isnt related to SE. Its the brain child of the owner who writes JS all day and my line manager wh...

Solved For UML class diagram given below, identify the ...

Solved For UML class diagram given below, identify the ...

title: Data-Based Chemical Class Regions for Van Krevelen Diagrams url:[https://pubs.acs.org/doi/full/10.1021/jasms.1c00230](https://pubs.acs.org/doi/full/10.1021/jasms.1c00230) doi: [https://doi.org/10.1021/jasms.1c00230](https://doi.org/10.1021/jasms.1c00230) Many thanks in advance!

Class diagram for ATM(Automated Teller Machine) System ...

Class diagram for ATM(Automated Teller Machine) System ...

Bank ATM UML use case diagram examples. Purpose: Describe use cases that an automated teller machine (ATM) or the automatic banking machine (ABM) provides to the bank customers.. Summary: Customer uses a bank ATM to check balances of his/her bank accounts, deposit funds, withdraw cash and/or transfer funds (use cases).ATM Technician provides maintenance and repairs to the ATM.

ATM systems class diagram | Download Scientific Diagram

ATM systems class diagram | Download Scientific Diagram

Creating a class diagram is a straightforward process. It does not involve many technicalities. Here, is an example: ATMs system is very simple as customers need to press some buttons to receive cash. However, there are multiple security layers that any ATM system needs to pass.

ATM domain class diagram | Download Scientific Diagram

ATM domain class diagram | Download Scientific Diagram

Class Diagram - ATM Administrator: Wants to ensure that the ATM always has sufficient cash for a predicted number of Shown below is the class diagram for the ATM system. withdrawals per day. The basic structure of the class diagram arises from the Normal flow of events: responsibilities and relationships discovered when doing 1.

UML Class Diagram Examples of Common Scenarios | EdrawMax

UML Class Diagram Examples of Common Scenarios | EdrawMax

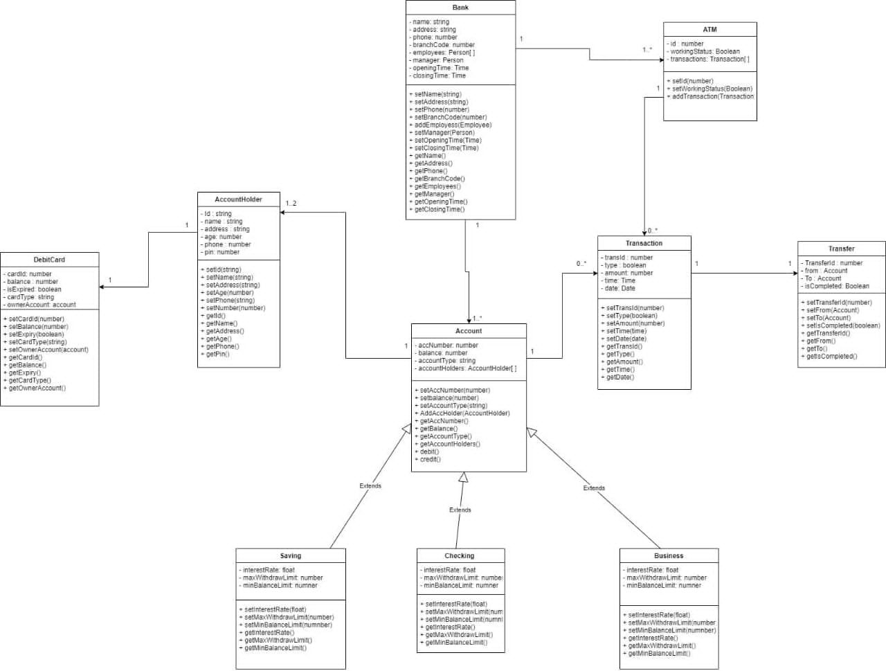
Putting it all together in an ATM class diagram We have all the classes we need, so our finished class diagram now models the interaction between the bank, a customer, the ATM, and the customer account. The bank class has customers and it maintains the ATM. The customer owns an account and also owns a debit card.

Bank ATM use case diagram | How to Create a Bank ATM Use Case ...

Bank ATM use case diagram | How to Create a Bank ATM Use Case ...

ATM CLASS DIAGRAM | Editable UML Class Diagram Template on Creately ATM CLASS DIAGRAM ( Class Diagram (UML)) Use Creately's easy online diagram editor to edit this diagram, collaborate with others and export results to multiple image formats. We were unable to load the diagram. You can edit this template and create your own diagram.

UML Diagram Templates and Examples | Lucidchart Blog

UML Diagram Templates and Examples | Lucidchart Blog

Class diagram dapat menunjukkan hubungan antara setiap objek dalam sistem manajemen hotel, termasuk didalamnya informasi tamu, tanggung jawab staf, dan jumlah hunian kamar. Contoh di bawah ini memberikan sebuah gambaran mengenai sistem manajemen hotel. Contoh Class Diagram untuk sistem ATM

ATM CLASS DIAGRAM | Creately

ATM CLASS DIAGRAM | Creately

This class diagram describes the structure of an ATM system. Each class has characteristics and functions. The bank class manages the ATM and can have one or many customers. Each customer can own zero or many debit cards and one account. The ATM transactions include both withdrawal and transfer. Each ATM transaction is modified by the account and identified by the ATM.

Unified Modeling Language: ATM Machine - Class Diagram Example

Unified Modeling Language: ATM Machine - Class Diagram Example

The various human and inanimate parts of an ATM system are illustrated by this easy-to-read diagram—every class has its title, and the attributes are listed beneath. You can edit, save, and share this chart by opening the document and signing up for a free Lucidchart account. Click here to use this template How to make a class diagram

Class Diagram for Bank ATM System | Creately

Class Diagram for Bank ATM System | Creately

Here, is an example of the state diagram for the session of ATM. Activity Diagram:-Activity diagrams describe the activities of a class. They are similar to state transition diagrams and use similar conventions, but activity diagrams describe the behavior/states of a class in response to internal processing rather than external events.

ATM Machine Use Case, Activity Diagram and Library Class ...

ATM Machine Use Case, Activity Diagram and Library Class ...

This class diagram describes the structure of an ATM system. Each class has characteristics and functions. The bank class manages the ATM and can have one or many customers. Each customer can own zero or many debit cards and one account. The ATM transactions include both withdrawal and transfer.

Sequence Diagram, UML Diagrams Example: ATM Time Constraint ...

Sequence Diagram, UML Diagrams Example: ATM Time Constraint ...

UML - Class Diagram. Class diagram is a static diagram. It represents the static view of an application. Class diagram is not only used for visualizing, describing, and documenting different aspects of a system but also for constructing executable code of the software application. Class diagram describes the attributes and operations of a class ...

UML Simulation Example with ATM Model – Prototype and ...

UML Simulation Example with ATM Model – Prototype and ...

XCode. by beyona palliyaguruge. Edit this Template. Use Creately's easy online diagram editor to edit this diagram, collaborate with others and export results to multiple image formats. You can edit this template and create your own diagram. Creately diagrams can be exported and added to Word, PPT (powerpoint), Excel, Visio or any other document.

Horstmann Chapter 17

Horstmann Chapter 17

The ATM class represents a physical ATM. Right off the bat, we can come up with three methods for the ATM: withdraw(), deposit(), checkBalance(). Each of these methods takes the card number as input.

Requirements Modeling and Automatic Prototyping

Requirements Modeling and Automatic Prototyping

need an assignment done in 3 days. dm me with your vouches, paypal only

Requirements Modeling

Requirements Modeling

Hey, Pretty much what the title states. I have had a look around the internet and couldnt really find an answer. I'm wanting to get into endgame content as a DD and was wondering what endgame groups are looking for nowadays when it comes to race and class?

GitHub - megankale/CS780-Project-3

GitHub - megankale/CS780-Project-3

Functions of the class (bank) There are following functions in the mentioned class diagram. +get_ Account () class (ATM) Attributes/Variables of the class (ATM) Private Attributes/Variables: We can assign private attributes/ values to this class, but suppose that currently, we are not willing to make the attributes private.

UML Deployment Diagram Example - ATM System UML diagrams ...

UML Deployment Diagram Example - ATM System UML diagrams ...

As we all work on very huge projects, many times I feel the absence of having a look at class diagrams of Xcode projects. It would give class hierarchy at a single eyeballing in a single window. I feel it is intuitive to understand what and all classes inherited a class so that I could fix something easily at the root level or add a method, instead of pressing Cmd+Ctrl+Click and go to Definition at many levels and many files. I found some tools (just google with the text I provided) like `gener...

Solved 4. (30 points) From a UML Class Diagram Model to Its ...

Solved 4. (30 points) From a UML Class Diagram Model to Its ...

Class diagram for ATM. Activity Diagram. Customer authentication: Following is the activity diagram for a customer authenticating themselves to perform an ATM transaction: Activity Diagram - Customer Authentication. Withdraw: Following is the activity diagram for a user withdrawing cash:

Class diagram for an ATM system: step-by-step guide | Gleek

Class diagram for an ATM system: step-by-step guide | Gleek

Download scientific diagram | Class diagram (Domain model) of the ATM. from publication: Formal modelling of use cases with X-machines | Use cases are a popular method for capturing the behavioral ...

Sequence Diagram Class Diagram Use Case Diagram State Diagram ...

Sequence Diagram Class Diagram Use Case Diagram State Diagram ...

need an assignment done in 3 days. dm me with your vouches, paypal only

ATM UML Diagrams

ATM UML Diagrams

Bank ATM UML Use Case Diagram Examples. An automated teller machine (ATM) or the automatic banking machine (ABM) is a banking subsystem () that provides bank customers with access to financial transactions in a public space without the need for a cashier, clerk, or bank teller.Customer () uses bank ATM to Check Balances of his/her bank accounts, Deposit Funds, Withdraw Cash and/or Transfer ...

ATM Simulator Case Study

ATM Simulator Case Study

Download scientific diagram | Class diagram for the ATM example from publication: A Framework for Managing Consistency of Evolving UML Models | As the standard for object-oriented analysis and ...

Solved Write a program in C++ for the following diagram for ...

Solved Write a program in C++ for the following diagram for ...

UML: Creating Class Diagrams

UML: Creating Class Diagrams

An example of UML composite structure diagram for a bank ATM ...

An example of UML composite structure diagram for a bank ATM ...

LearningPoint92: Class Diagrams In UML

LearningPoint92: Class Diagrams In UML

Use Case Diagram for Bank ATM System - GeeksforGeeks

Use Case Diagram for Bank ATM System - GeeksforGeeks

UML Diagram Types | Learn About All 14 Types of UML Diagrams ...

UML Diagram Types | Learn About All 14 Types of UML Diagrams ...

Study Point: UML Diagrams for ATM Machine

Study Point: UML Diagrams for ATM Machine

A Methodology for Validation of OCL Constraints Using ...

A Methodology for Validation of OCL Constraints Using ...

Class diagram for an ATM system: step-by-step guide | Gleek

Class diagram for an ATM system: step-by-step guide | Gleek

UML CLASS DIAGRAM EXAMPLE. Now, let's take what we've learned ...

UML CLASS DIAGRAM EXAMPLE. Now, let's take what we've learned ...

Automated Teller Machine (ATM) - UML

Automated Teller Machine (ATM) - UML

abhishekttr - ATM Class diagram

abhishekttr - ATM Class diagram

ATM Model: UML Class Diagram [17] | Download Scientific Diagram

ATM Model: UML Class Diagram [17] | Download Scientific Diagram

UML - ATM Transaction - Class Diagram

UML - ATM Transaction - Class Diagram

UML Diagram Templates and Examples | Lucidchart Blog

UML Diagram Templates and Examples | Lucidchart Blog

Ch- 8. Class Diagrams Class diagrams are the most common ...

Ch- 8. Class Diagrams Class diagrams are the most common ...

Component Diagram for ATM | Creately

Component Diagram for ATM | Creately

Use Case Modeling. Use case diagram For each use case we ...

Use Case Modeling. Use case diagram For each use case we ...

0 Response to "41 class diagram for atm"

Post a Comment

Iklan Atas Artikel

Iklan Tengah Artikel 1

Iklan Tengah Artikel 2

Iklan Bawah Artikel